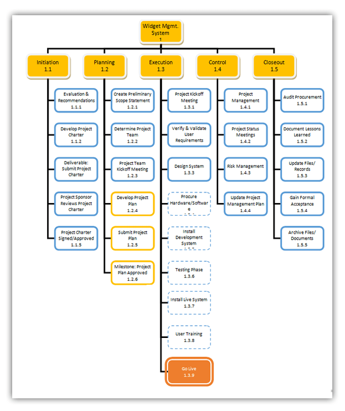
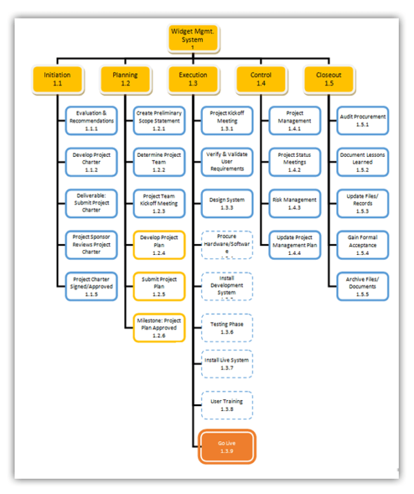
Introducción a la EDT/WBS en la gestión de proyectos
La Estructura de Desglose del Trabajo (EDT), conocida en inglés como Work Breakdown Structure (WBS), es una herramienta fundamental en la gestión de proyectos según las mejores prácticas definidas por el Project Management Institute (PMI). La EDT/WBS consiste en descomponer un proyecto en sus componentes más básicos, organizándolos de manera jerárquica para facilitar su planificación y ejecución. Este enfoque sistemático permite a los gestores de proyectos y a sus equipos tener una visión clara de todas las tareas necesarias para completar un proyecto de manera exitosa.
La importancia de la EDT/WBS radica en su capacidad para proporcionar claridad en los objetivos del proyecto y mejorar la asignación de recursos. Al dividir un proyecto en tareas más manejables, se facilita la identificación de las actividades críticas y la asignación de recursos de manera eficiente. Esto no solo optimiza el uso de los recursos disponibles, sino que también ayuda a evitar la sobrecarga de trabajo y a minimizar los riesgos asociados a la gestión de proyectos.
Además, la EDT/WBS es una herramienta esencial para asegurar una comunicación efectiva entre los miembros del equipo y las partes interesadas del proyecto. Al tener una estructura clara y bien definida, todos los involucrados pueden comprender sus responsabilidades y las expectativas del proyecto. Esto fortalece la colaboración y asegura que todos los miembros del equipo estén alineados con los objetivos del proyecto, reduciendo así las posibilidades de malentendidos y errores.
En términos de alineación con los estándares PMI, la EDT/WBS se considera una práctica de gestión de proyectos que apoya varios procesos clave, incluyendo la planificación del alcance, la definición del alcance y la creación del cronograma del proyecto. Los principios fundamentales de la EDT/WBS incluyen su definición como una herramienta de descomposición jerárquica, su propósito de facilitar la gestión integral del proyecto y los beneficios tangibles que aporta, como la mejora en la asignación de recursos y la claridad en la comunicación.
Pasos para elaborar y gestionar una EDT/WBS eficaz
Para elaborar y gestionar una EDT/WBS de manera eficaz, es fundamental seguir una serie de pasos claros y estructurados que alineen con las directrices del PMI. El primer paso es identificar los objetivos del proyecto. Esto incluye definir los resultados esperados, los entregables y los criterios de éxito. Una vez establecido esto, se procede a descomponer estos objetivos en entregables manejables, asegurando que cada uno sea específico, medible y alcanzable.
El siguiente paso es la jerarquización de tareas. Esto implica organizar los entregables en una estructura jerárquica que refleje la relación entre las distintas partes del proyecto. En esta etapa, es crucial desglosar el trabajo en niveles más detallados, creando una visión clara y estructurada del proyecto. Cada nivel de la EDT/WBS debe proporcionar mayor detalle, lo que facilita la asignación de recursos y la gestión del tiempo y los costos.
La asignación de recursos es otro componente esencial. Una vez que las tareas están claramente definidas y jerarquizadas, se deben asignar los recursos necesarios para cada una. Esto incluye tanto los recursos humanos como los materiales y financieros. Es recomendable utilizar herramientas y técnicas recomendadas por el PMI, como el uso de software especializado o plantillas estándar, para facilitar este proceso.
Para mantener y actualizar la EDT/WBS a lo largo del ciclo de vida del proyecto, es crucial implementar prácticas de gestión de cambios. Esto implica establecer un proceso formal para identificar, evaluar y aprobar cambios en la EDT/WBS. La gestión de riesgos también juega un papel importante en este contexto, ya que permite anticipar y mitigar posibles problemas que puedan afectar la estructura del trabajo.
Finalmente, la comunicación continua con el equipo de proyecto y las partes interesadas es vital para garantizar que todos estén alineados y cualquier cambio o actualización en la EDT/WBS se implemente de manera efectiva. Esto asegura que la estructura del trabajo se mantenga relevante y útil a lo largo del proyecto, contribuyendo al éxito general del mismo.



Valoraciones
No hay valoraciones aún.